【网联】股权曝光!央行、银联、汇付、拉卡拉、瑞银信、杉德、银盛等成股东
8月2日,据多家上市公司公告,7月28日,中国人民银行清算总中心、财付通支付科技有限公司、支付宝(中国)网络技术有限公司及银联商务股份有限公司、汇付天下闪电宝等45家机构签署了《网联清算有限公司设立协议书》,拟共同发起设立"网联清算有限公司"。
"网联"注册资本20亿元。协议各方均以货币出资,出资额分3次缴纳,出资时间分别为设立协议书生效之日起30日内,网联成立后半年内以及1年内,具体时间以网联发出的缴纳出资通知为准,协议各方3次缴纳出资比例分别为50%、30%和20%。
"网联"系由中国支付清算协会牵头发起设立,其经营宗旨为:建立和运营非银行支付机构网络支付清算平台,提供统一、公共的资金清算服务,实现支付机构一点接入,保证清算行为合法合规,节约连接成本,提高清算效率,促进支撑行业创新,保障客户资金安全,提升支付行业服务质量和效率,有效防范支付风险,推动和规范市场长远健康发展。
本次在股权结构的设计上,央行系为第一大股东,其他国有机构也占据大比例股份,剩余的由其他30多家第三方支付机构占有。值得说明的是,第二大股东梧桐树投资平台是国家外汇管理局直属机构,支付宝和财付通股份相同位列第三方大股东,京东旗下网银在线紧邻其后为第四大股东,汇付天下位于21位股东。
网联清算股份有限公司第1期股东出资明细表

此前也有业内人士担心,网联会不会被其他巨头支付机构垄断,央行此前也明确表态网联的定位是公共属性、安全性、便利性,目的是提高支付机构的清算效率、交易留痕、资金可追溯、风险可控,是基础金融设施建设。央行高层对网联曾有一原则性批示:务必保证网联平台掌握在人民银行手上。本次网联股东情况正式曝光,央行与其他国家机构占据主导地位充分说明网联的重要地位。
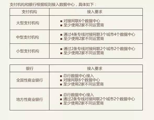
3月31日,中国清算支付协会官网显示,非银行支付机构网络支付清算平台启动试运行,首批接入部分银行和支付机构。试运行期间,将验证网联平台的系统功能、业务规则和风控措施的完整性和有效性。试运行结束后,将按计划、分批次安排其他银行和支付机构陆续接入系统。
7月21日,央行支付结算司表示,近年来中国网络支付市场飞速发展,在促进经济发展、便利日常生活的同时,也出现了一些突出问题,例如客户备付金的安全问题、交易信息不透明的问题、违规从事跨行清算问题以及多头连接导致社会资源浪费等问题。
在此背景下,人民银行于2016年牵头开展的非银行支付机构风险专项整治工作中,将建设网联清算平台作为一项重点任务。网联清算平台定位于处理非银行支付机构发起的涉及银行账户的网络支付业务,通过提供统一公共的转接清算服务,实现资金清算的规范化、透明化、中心化运作。
截至目前,已有9家支付机构和12家商业银行完成接入或即将接入。网联方面表示,预计2018年下半年,完成与所有支付机构和银行的对接工作。
闪电宝带你1分钟读懂网联
全名:网联清算有限公司
注册资本:注册资金20亿元。
上线试运行:3月31日上午,非银行支付机构网络支付清算平台(网联)启动试运行。
收费:
提供安全、高效、经济的服务,以节约行业成本,不增加市场负担为原则,盈利不是出发点,坚持保本微利,在初期可能免费向行业市场提供转接清算服务。










2020-07-09 15:47:28
浏览次数: 次
返回列表

